PerformancePoint – Using SSAS Actions

The latest project I worked on had a heavy dose of PerformancePoint and one of the requirements was to launch Analysis Services Actions from PerformancePoint dashboard objects.  I knew this was possible but did not no all the limitations that exist when you want to do this.  Most of the available post reference PerformancePoint 2007 so I thought it was time to update the topic. 

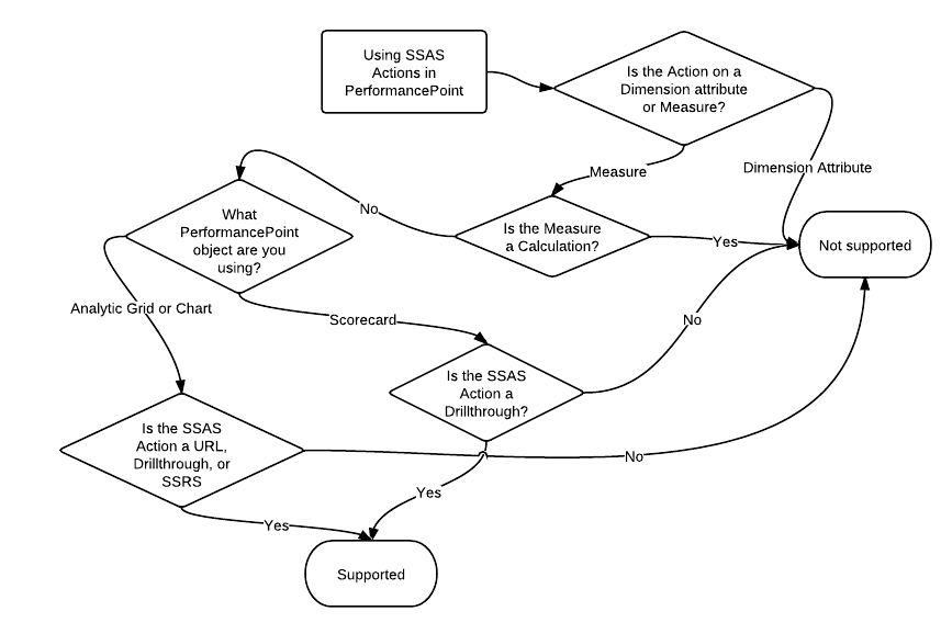
I mentioned there are a lot of caveats to doing actions in PerformancePoint so I came up with this quick flowchart to first see if you can even consider doing them.

Yes at first is was confusing enough to me that I needed this!

PerformancePointActionsFlowchart

So assuming you meet the conditions above in the diagram let’s show you how to enable action usage. 

First we’ll look at the scorecard which can only use Drillthrough actions from Analysis Services.  Drillthroughs are simple enough to create so I won’t focus on that but a couple things you’ll need to make sure are set here are Measure group members cannot be set <All> for PerformancePoint to recognize it and you need to change the Default property to true.  The Default property is a little hidden because it is in the Additional Properties section at the bottom of the action.

image

Once the Drillthrough is setup properly in SSAS then you must build your PerformancePoint KPI so it will pickup the action.  This means that in Dashboard Designer you must change the Calculation property on each field on your KPI that you wish to allow users to launch the action must be set to Data value.  This is a change in the property value name which was called Source data in PPS 2007.

image

When you save the KPI your scorecard should automatically be updated.  Only any field you changed you can now right-click on and select Show Detail, which will launch your SSAS action.

image

Analytic grids and charts do not require this KPI change.  They can do URL, Drillthrough and Reporting Services actions by simply right-click on the measure you want to get details on then go to Additional Actions and select the Action name. 

image

So just to just to summarize if you’re still having problems doing actions in PerformancePoint here are your requirements:

  • You can only use actions that are regular measures (Cannot be a dimension attribute or calculation).
  • Scorecards can only do Drillthrough actions but the action you create must be the default.
  • Analytic Grid and Charts can do URL, Drillthrough, and SSRS actions.  Drillthrough action does not need to be set to the default to use here.
  • The SSAS action cannot be apart of the <All> Measure Group Member
  • If using an unattended service account for PPS make sure it has read definition on the cube.
  • Make sure you are in the visitor permission group on the SharePoint site.